香港宝典全年资料库-免费公开资料大全
部门主页
部门概况
部门简介
工作职责
机构设置
通知公告
财务动态
财经法规
下载中心
财会知识
学校首页
财经法规
财经法规
当前位置:
部门主页
/
财经法规
/
正文
/
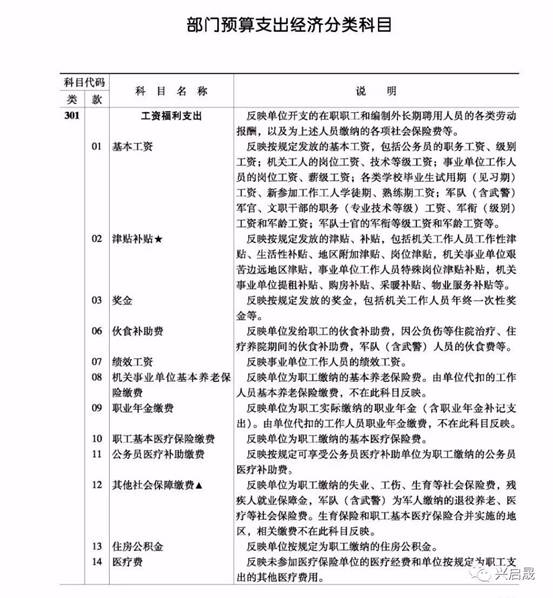
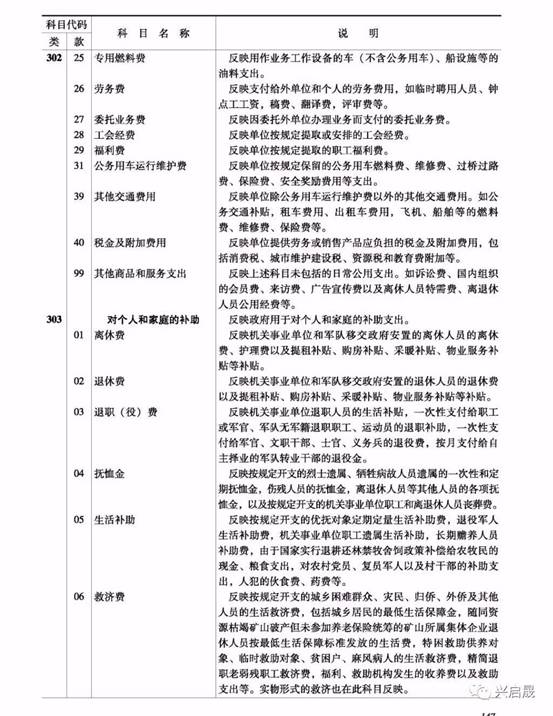
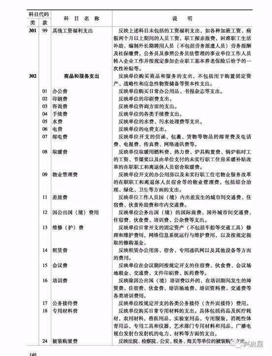
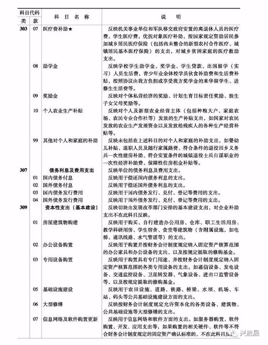
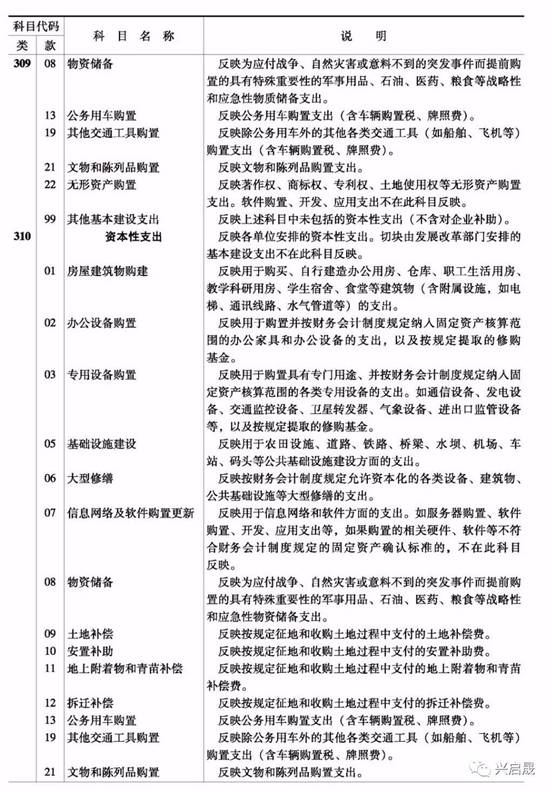
2019年部门预算支出经济分类科目(有电子表格附件)
作者: 点击数: 更新时间:2018年11月01日 17:14
附件【
(2019年)部门预算支出经济分类科目.xls
】
已下载
次
上一条:
财政部印发高校执行政府会计制度补充规定和衔接规定
下一条:
2019年政府收支分类科目
【
关闭
】